2024-11-19 09:44:31 来源:本站
AMC8竞赛近些年来的发展态势迅猛,能够在众多国际竞赛中崭露头角,想必家长们也都知晓AMC8竞赛的诸多益处。那么,AMC8竞赛的题目难度究竟是如何分布的?是否要为孩子报名?接下来,季遇教育的老师就来为大家解析一下AMC8的题目难度~

实际上,“难度”这一词汇,人们对其的表述本就带有主观色彩。所以,AMC8的难易程度并无绝对定论,季遇教育老师从两个维度来论及AMC8竞赛的难度,以供家长们参考~
1、AMC8知识点
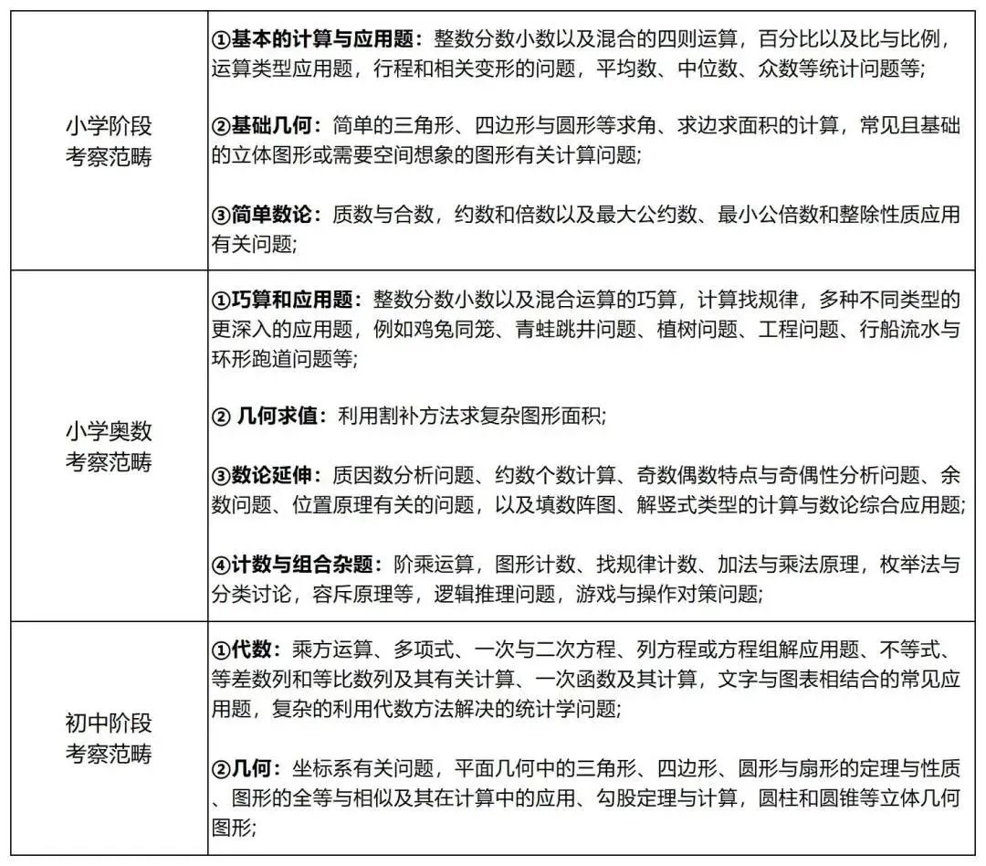
AMC8竞赛的考察内容实则颇为广泛。相信家长们亦有提前进行了解,AMC8竞赛源自美国AMC竞赛体系这一国际性赛事。故而,其考点若对标国内学段,会涵盖部分课外知识以及初中知识。具体的知识点,小编已在图表中为大家总结完毕,家长们可点击详看,为后续备考提供思路~

我们能够从图表中察知,诸如代数和几何这两大核心考点中的高频考点,像方程、等差等比数列以及勾股定理等皆为初中部分的知识。因此,小编认为这对于低年级的孩子而言颇具难度。
2、AMC8题目难度分布
在前面了解了AMC8考察的内容之后,我们再来瞧瞧这些知识点在题目中是怎样分布的呢?季遇教育的老师通过一张表格来为大家进行分析~

我们不难发现,AMC8竞赛的题目设置是由易至难的。
1-2题:主要考察学生的计算能力,这部分的题目设计较为基础,只要学生将相关的一些公式牢记于心,运算不出差错,便可获取分数。
3-11题:此部分涉及数论、代数和几何部分的知识点,主要考查学生对基础概念的理解。这部分的难度亦不算过高,将基础的知识点皆掌握妥当,基本不会存在问题。
12-17题:这部分牵涉到AMC8竞赛考点中组合、数论和代数这三个模块的知识点,主要考察对数的理解和运算。由于这部分的运算量会稍大些,学生在作答时需留意把控时间。18-22题:这部分主要涉及AMC8竞赛考点中几何、代数和统计部分的知识点。学生做到这部分会明显察觉到具有一定的难度,因为其不再仅仅考察对基础概念的理解,还考查学生的思维逻辑能力,要求学生将题目所考察的知识点进行拆解分析。
23-25题:这部分的难度最大,其不再拘泥于知识点本身,会将AMC8竞赛考点中的知识点以全新的形式呈现出来,即创新类题目。这对学生的要求颇高,需要学生当场理解新的内容,是对学生思维能力和学习能力的双重挑战!
咨询时间:9:00-23:00
非咨询时间也可留言
咨询时间:9:00-23:00
为您呈现最全面的备考资讯